loading

Banner Image

"Innovation penetrates every walk of life at Titan beyond its products and service offerings."

Delivering High Quality Customizable Watch Cases & Bracelets

Titan offers the expertise, talent, and vision necessary to produce high-quality OEM Cases & Bracelets in greater quantities. Titan has more than 25 years of industry experience and a cutting-edge, specifically designed watch production facility. We can produce distinctive ideas rapidly, moving from conception to production while adhering to even the most strict schedules thanks to our adaptable design approach and wide range of manufacturing capabilities. Join forces with Titan to gain access to specialised timepieces created to our clients' design specifications (OEM) or ready-to-ship pre-designed items (ODM). In order to efficiently meet your OEM & ODM needs, we follow a thorough process. Our team ensures end-to-end support, from prototype development to large-scale manufacturing, with a strong focus on quality assurance and precision engineering. Partnering with Titan means choosing reliability, innovation, and excellence in every aspect of watch production.

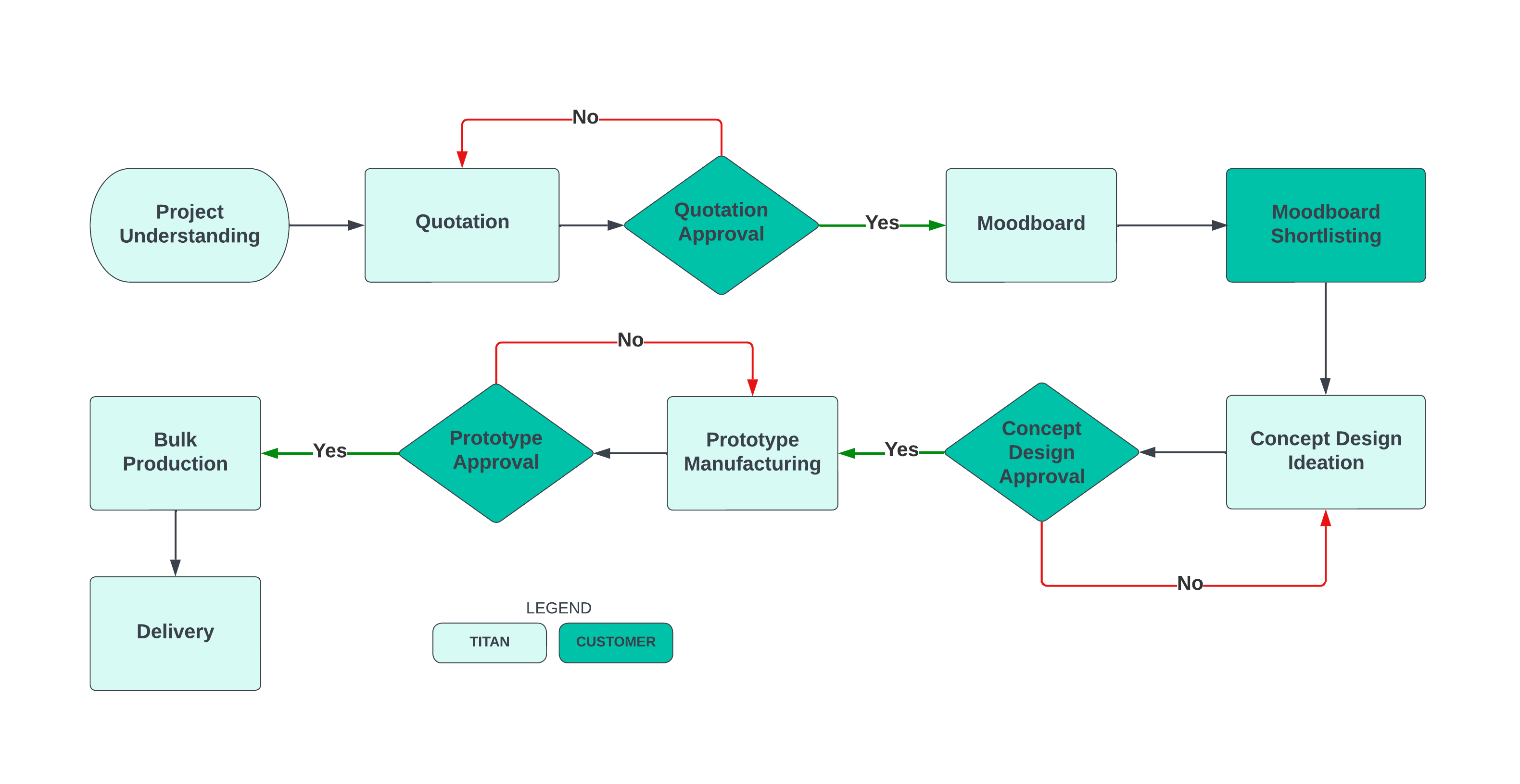
Flow Chart Image

Step - 01 : Mood-Board To Engineering Design

The secret to a great product is a fantastic design. Our team of professionals will utilise computer software to create 2D and 3D images of your ODM watch design after the idea has been developed, allowing you to see the finished product.

After you choose the design, we would proceed with the conversion of conceptual design to the manufacturing of engineered parts.

Step-02 : Engineering Design to Prototype Manufacturing

Titan has a team of qualified watch professionals to carry the design from the initial concepts to the production stage as a competent OEM and ODM maker. Focused on product innovation, we can produce a functioning prototype that precisely matches your design utilising our in-house CNC prototyping equipment. By making use of this knowledge, the design team will be able to more affordably fix any mistakes and you will be able to comprehend the appearance, feel, and functionality of your watch design.

Prototype Manufacturing
Bulk Manufacturing And Assembly

Step-3 : Bulk Manufacturing And Assembly

We assemble your watches with highly skilled watchmakers who ensure precision and quality in every unit. Our assembly unit is equipped with state-of-the-art tools and machinery, enabling us to handle high volume requirements efficiently. With a flexible process flow and stringent quality control, we guarantee that each watch meets the highest industry standards. This step ensures your product is ready for packaging and distribution without compromise.

Step-4 : Quality Control

All the components undergo a rigorous and comprehensive quality check before delivery. Our quality control team inspects every part meticulously to ensure it meets the highest industry standards. This includes dimensional accuracy, material strength, finishing, and overall performance. We employ advanced testing equipment and standardized procedures to identify and eliminate any defects early in the process. By maintaining such stringent quality controls, we ensure that every product leaving our facility is reliable, durable, and flawless. This attention to detail helps us deliver your products with a high level of confidence, building trust and satisfaction with our clients.

Bulk Manufacturing And Assembly